学术报告
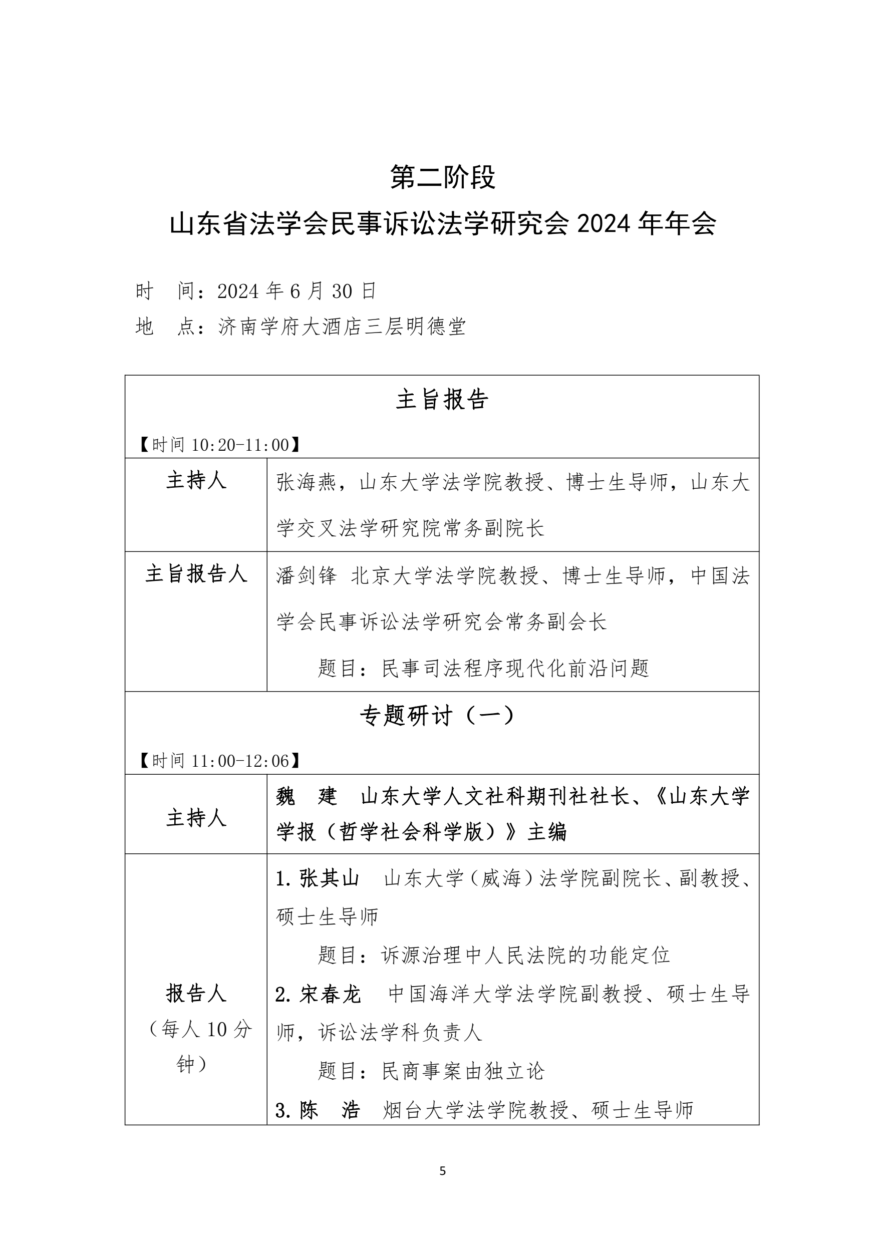
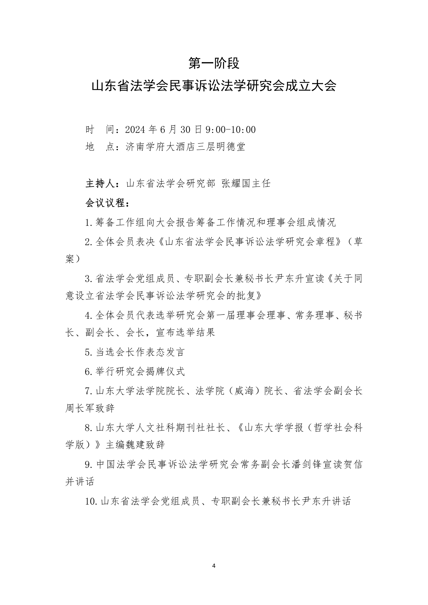
会议议程 | 山东省法学会民事诉讼法学研究会成立大会暨2024年年会
作者:金沙集团1862cc成色        发布时间:2024-06-28        阅读量:


审核 | 董雪梅

2012 版权所有 :金沙集团1862cc成色(中国)股份有限公司

投稿邮箱:lawschoolwangzhan@163.com

地址:青岛市即墨区滨海路72号山东大学青岛校区     邮编266237

          济南市历城区洪家楼5号山东大学洪家楼校区    邮编250100

2012 版权所有 :金沙集团1862cc成色(中国)股份有限公司

投稿邮箱:lawschoolwangzhan@163.com

地址:青岛市即墨区滨海路72号山东大学青岛校区     邮编266237

          济南市历城区洪家楼5号山东大学洪家楼校区    邮编250100