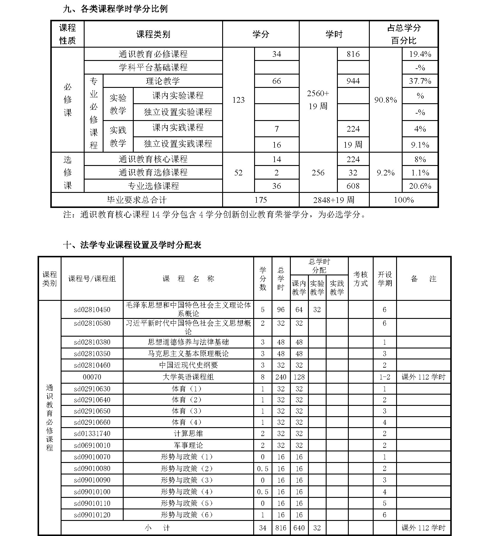
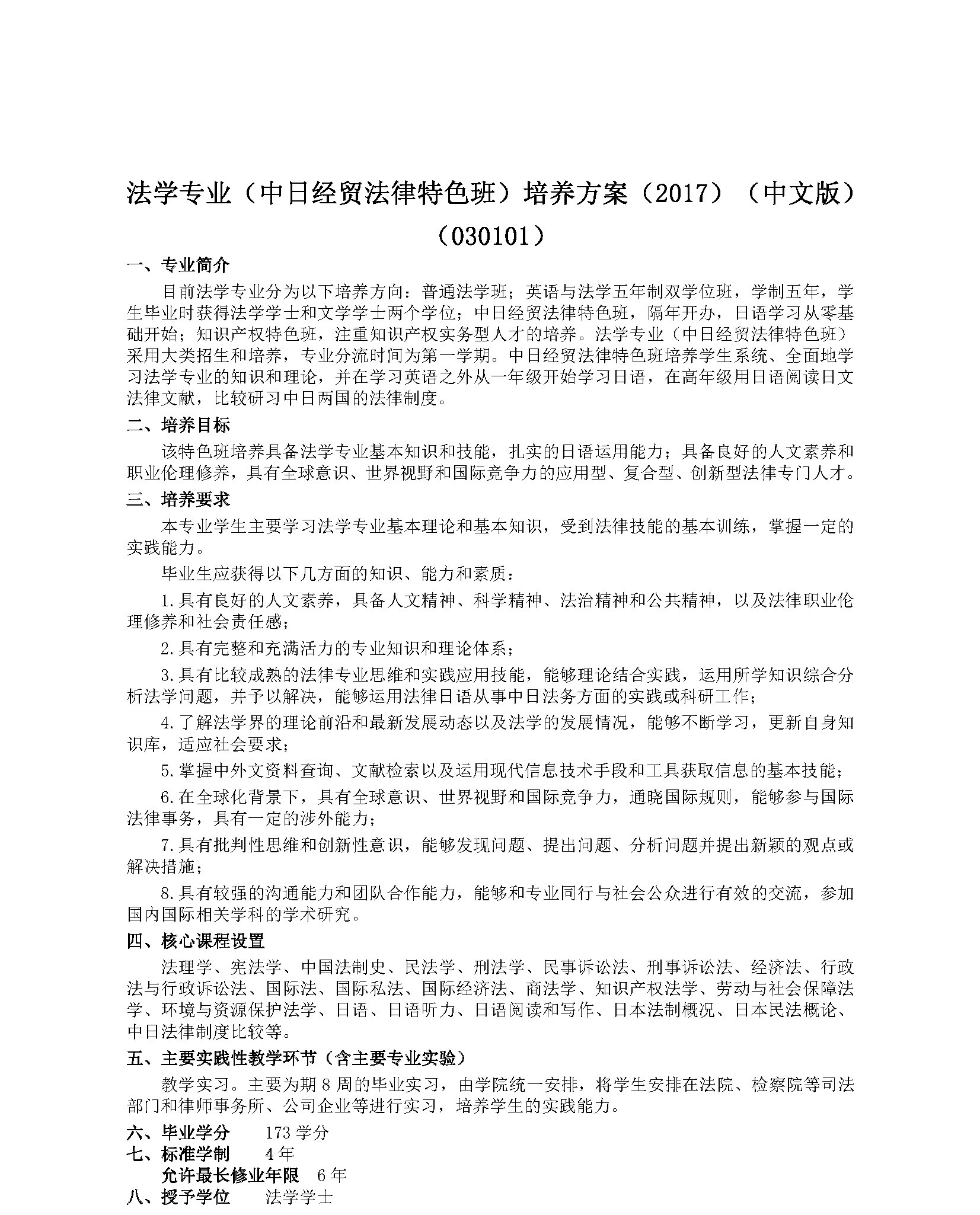
山东大学法学(中日经贸法律特色班)专业培养方案(2017)
作者:金沙集团1862cc成色        发布时间:2021-08-26        阅读量:


2012 版权所有 :金沙集团1862cc成色(中国)股份有限公司

投稿邮箱:lawschoolwangzhan@163.com

地址:青岛市即墨区滨海路72号山东大学青岛校区     邮编266237

          济南市历城区洪家楼5号山东大学洪家楼校区    邮编250100

2012 版权所有 :金沙集团1862cc成色(中国)股份有限公司

投稿邮箱:lawschoolwangzhan@163.com

地址:青岛市即墨区滨海路72号山东大学青岛校区     邮编266237

          济南市历城区洪家楼5号山东大学洪家楼校区    邮编250100